您的位置: 首页 >校务公开>通知公告>详细内容

通知公告

银河国际2020年年度考核优秀等级名单和拟推荐嘉奖名单公示

来源:办公室 发布时间:2021-01-27 18:57:00 浏览次数: 【字体:

银河国际2020年年度考核优秀等级名单和拟推荐嘉奖名单公示


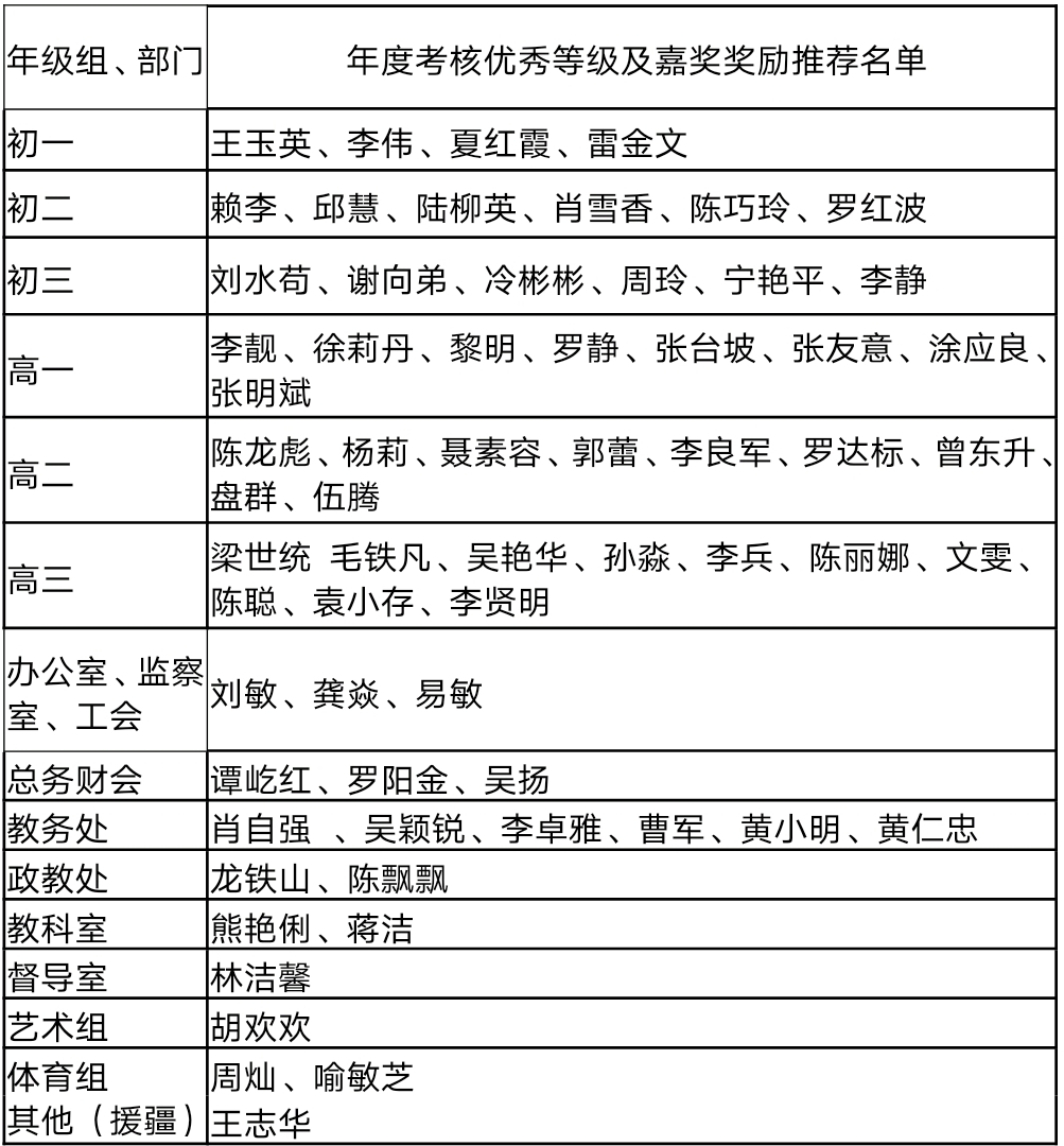
根据长沙市人力资源和社会保障局《关于做好我市2020年度事业单位工作人员年度考核工作的通知》《关于做好我市2020年度事业单位定期奖励工作的通知》和学校2020年年度考核方案、奖励工作方案,经各部门、年级组考核推荐,学校考核工作领导小组审核,学校党委会议讨论通过,拟评定王玉英等64名同志年度考核为优秀等级,并拟向上级主管部门推荐给予以上64人嘉奖奖励。现将以上名单向全校公示。

公示期为1月28日—2月3日,如有异议,请向办公室(电话:85167300)和校纪委(电话:85167867)反馈。

附:年度考核优秀等级名单和嘉奖奖励推荐名单

Screenshot_20210127_190018.jpg



                              银河国际

                              2021年1月27日


分享到:
【打印正文】