银河国际开展“五项管理”督导工作实施方案
为全面贯彻落实党的教育方针,落实立德树人根本任务,培养德智体美劳全面发展的社会主义建设者和接班人,国务院教育督导委员会办公室日前印发了《关于组织责任督学进行“五项管理”督导的通知》(简称通知),要求各省(区、市)教育督导部门,组织当地中小学校责任督学开展“五项管理”督导工作。
加强中小学生作业、睡眠、手机、读物、体质管理(简称“五项管理”),关系学生健康成长、全面发展,是深入推进立德树人的重大举措。为进一步落实为党育人、为国育才的使命,提升我校教育教学质量,确保“五项管理”督导工作顺利实施,特制订本工作实施方案。
一、总体目标
结合党史教育活动,为人民群众办实事,办人民满意的教育。立足当前,集中整治我校“五项管理”中面临的突出问题,督促各部门严格落实“五项管理”要求,进一步规范办学行为;着眼长远,推动完善立德树人长效机制,促进学生身心健康和全面发展;将“五项管理”督导纳入常态督导,促进我校教育教学提质发展。
二、银河国际概况
(一)领导小组(成员名单略)
(二)工作小组及工作职责
1.检查组:
(1)手机管理检查组
工作职责:重点督查是否对学生带手机入校园进行管理,是否建立学生手机校园内统一保管制度,是否形成手机管理台账,是否对用手机布置或完成作业行为进行管控,是否对学生使用手机进行教育引导等情况。
(2)睡眠管理检查组
工作职责:全面核实我校作息时间表,重点督查落实上午上课时间规定,建立学生按时就寝制度,开展学生睡眠监测等情况。
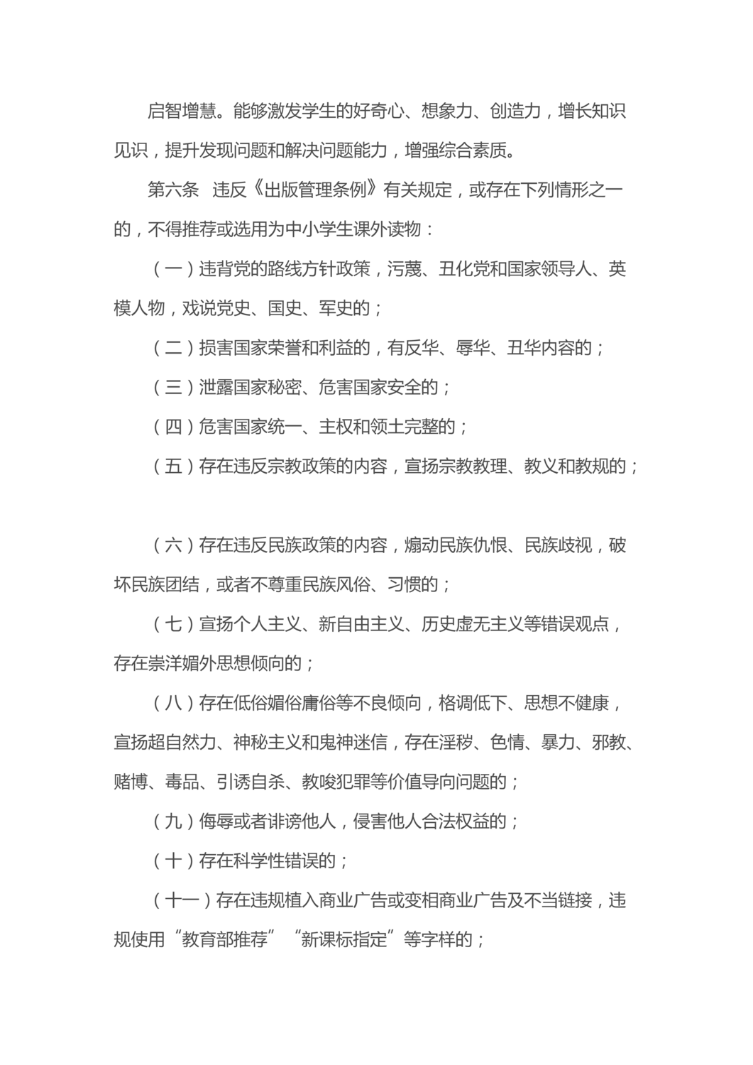
(3)读物管理检查组
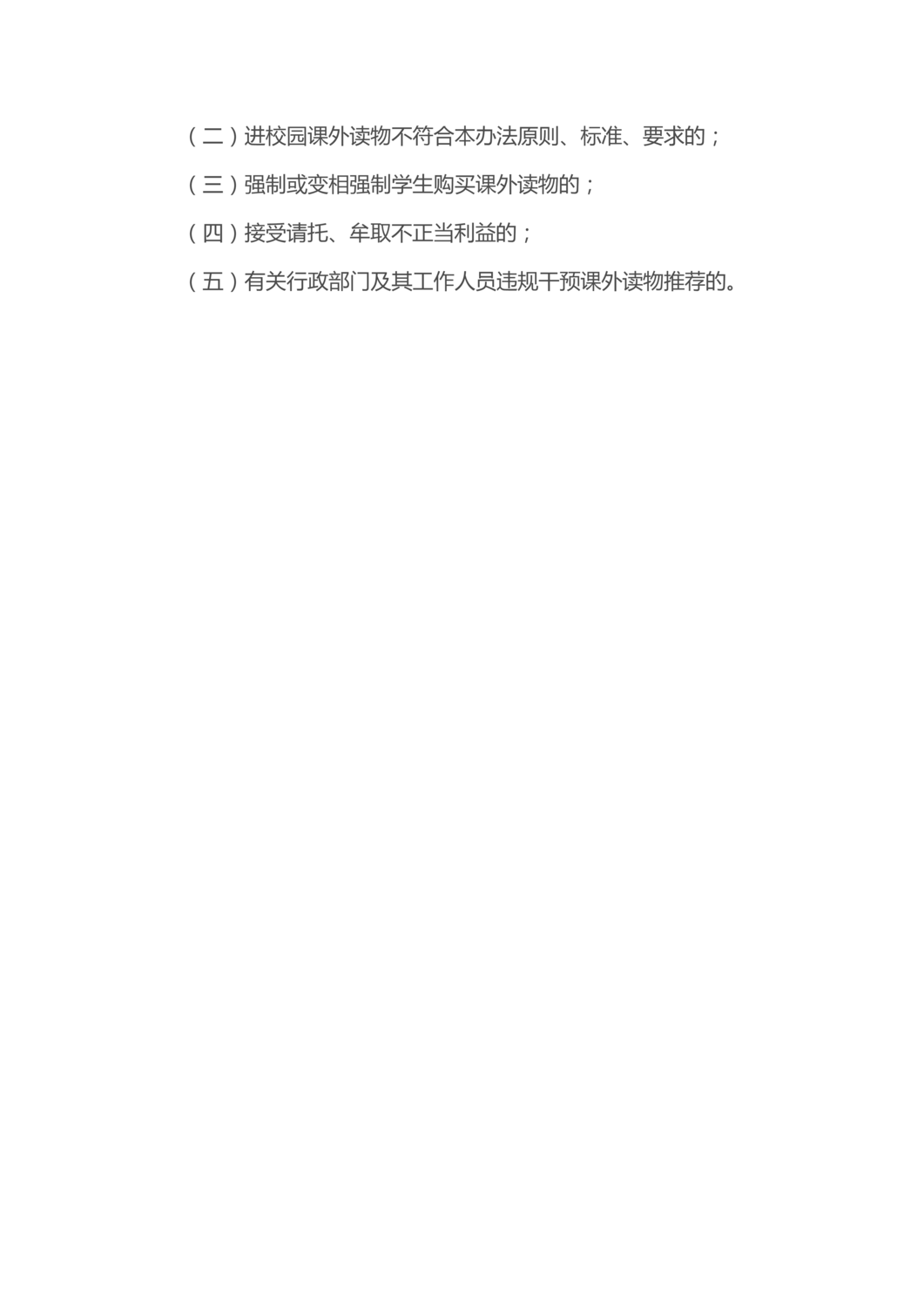
工作职责:重点督查课外读物进校园管理,校园推荐图书质量把关,校园内销售课外读物行为管控,严禁强制或变相强制学生购买课外读物等情况,检查校内引进读物是否存在盗版、意识形态问题,是否存在非法链接等问题。
(4)作业管理检查组
工作职责:制定我校作业管理制度及工作流程,重点督
查作业管理制度、严控书面作业量、教师指导学生作业、批改学生作业等情况。
(5)体质管理检查组
工作职责:重点督开设体育与健康课程、落实大课间体育活动及每天锻炼 1 小时制度、学生近视眼防控、落实体质健康测试制度、每天2次眼保健操开展与检查、评比等情况。
2.监督组:
工作职责:强化责任落实,督促相关部门人员针对存在的问题全面整改,立行立改。
3.宣传组:
工作职责:开展“五项管理”督导工作宣传,让全校师生及学生家长了解相关政策和文件精神、我校督导工作开展的流程、关键节点。
4.资料组:
工作职责:按督导要求制定完善相关制度,收集整理相关资料,提炼我校“五项管理”督导工作亮点与特色。
三、任务分解(略)
四、工作安排
1.5月底到6月初,组织相关人员认真学习并深刻领会教育部加强“五项管理”及本次督导相关文件精神,明确任务分工,强化责任落实,制订学校实施方案确保学校“五项管理”督导工作按时全面启动。
2.从今年6月起,责任督学每月一次到校实地督查,采取校园督查、推门听课、查阅资料、问卷调查、走访座谈等方式,各部门积极配合责任督学检查。
3.从6月起,各检查小组每月初开展自查,提交问题清单,监督组督促各责任部门及时进行问题整改,设置整改台账,形成校内“五项管理”督导常态化、长效化。
4.6月12日前,各部门资料员将督导要求的相关制度、台账交督导室汇总备查,6月开始,积极配合国家及省市级督查。
银河国际督导室
2021年6月3日





























