今天是
站群导航
长沙市教育局
直属单位
长沙市明德中学
长沙市周南实验中学
长沙市长郡湘府中学
长沙市长郡滨江中学
长沙汽车工业学校
长沙市麓山滨江实验学校
长沙航天学校
长沙市雅礼洋湖实验中学
湖南师大附中梅溪湖中学
长沙市雅礼中学
长沙市雅礼实验中学
长沙铁路第一中学
长沙市长郡梅溪湖中学
长沙市明德华兴中学
长沙市实验中学
长沙市特殊教育学校
长沙教育学院
长沙市南雅中学
长沙市田家炳实验中学
长沙市雷锋学校
长沙麓山国际实验学校
长沙市第六中学
长沙市周南中学
长沙市雅礼十五中学
长沙外国语学校
银河国际
长沙实验小学
长沙市周南梅溪湖中学
长沙市第十一中学
长沙市新城学校
长沙市财经学校
长沙市东雅中学
长沙市教育局幼儿园
长沙市电子工业学校
长沙市培智特殊教育学校
长沙市第二十一中学
长沙开放大学
长郡双语实验中学
长沙市教育科学研究院
麓山国际实验小学
长沙市长郡中学
长沙市教育考试院
长沙市第一中学
长沙市一中城南中学
长沙市麓山梅溪湖实验中学
长沙市长郡智谷中学
长沙市湘郡培粹实验中学
长沙市南雅梅溪湖中学
官方微信
手机版
设为首页
|
加入收藏
|
办学章程
×
搜索过于频繁,请输入验证码
网站首页
银河国际概况
银河国际简介
学校荣誉
领导团队
银河国际概况
领导关怀
校训校歌
地理位置
网站地图
办学章程
校园风光
友情链接
校园报道
校园报道
教育关注
教学教研
教育热点
中考高考
党建之窗
时事要闻
理论学习
先锋示范
支部活动
党员风采
专题教育
公示通知
师生园地
特级教师、正高级教师
长沙市骨干教师
长沙市卓越教师
班主任队伍建设
政策法规
园丁风采
学生社团
学生作品
校园之星
学生活动
阳光服务
办事指南
政策咨询
信息公开
语言文字
语言文字示范校
校务公开
通知公告
工作安排
学期校历
作息时间
书香地中
书香动态
读物推荐
清廉学校建设
清廉动态
清廉文化建设
社会信用条例
学校招标与采购
法律法规
招生专栏
招生信息
特长生招生
篮球队动态
武术队动态
健美操队动态
艺术特长生
您的位置:
首页
>
校务公开
>
通知公告
>
详细内容
通知公告
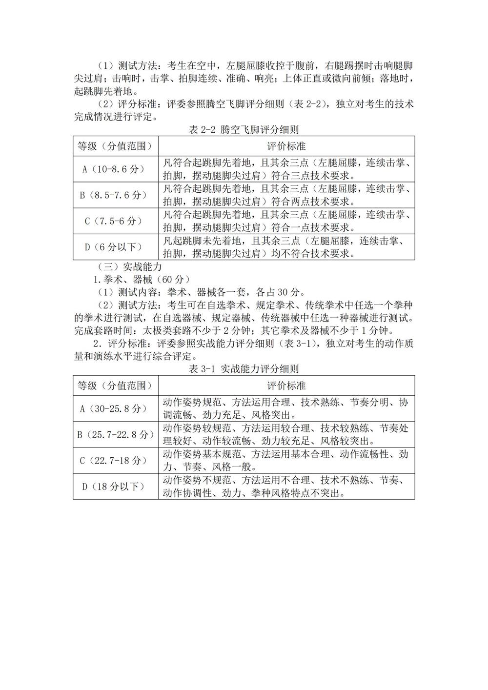
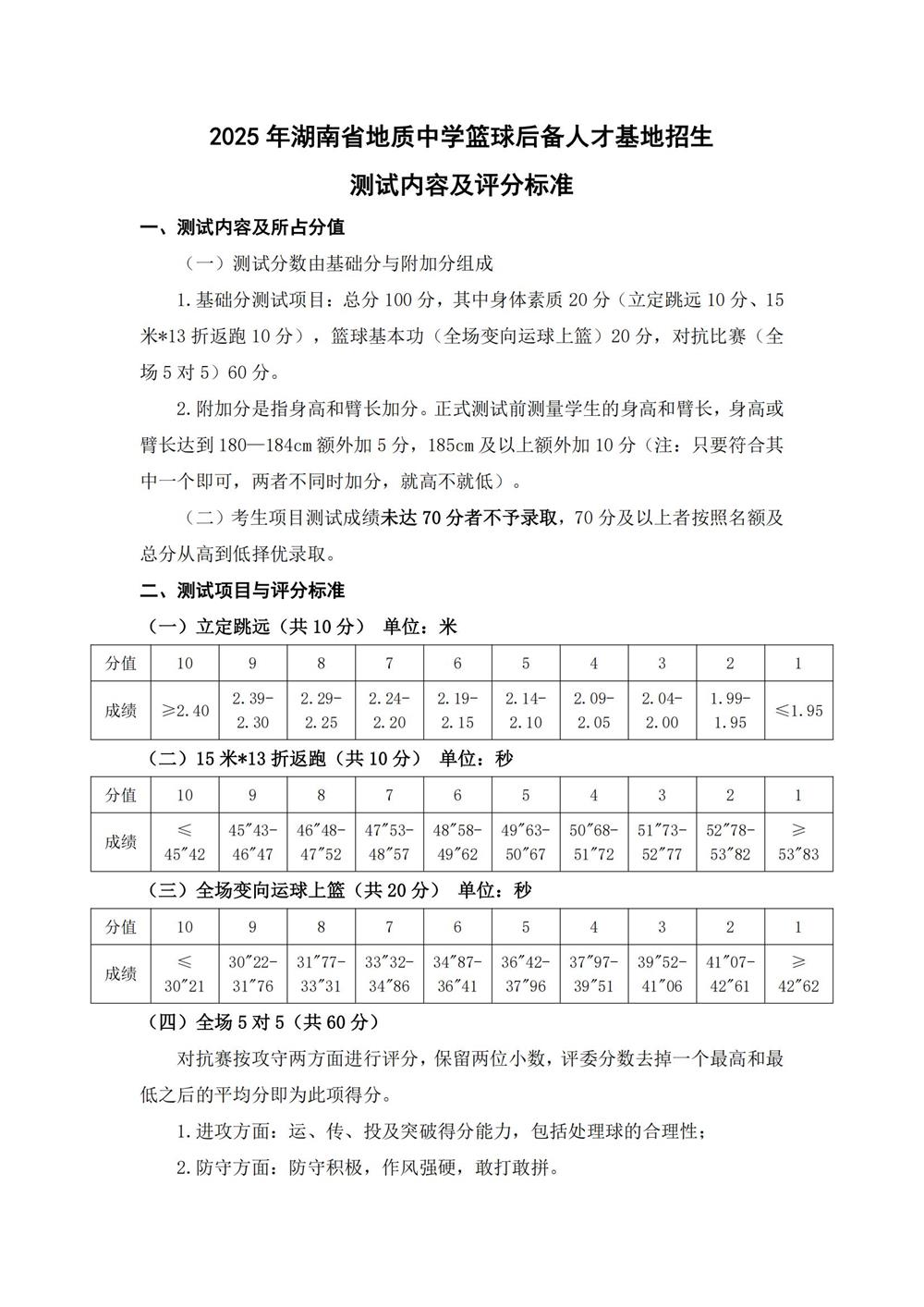
银河国际2025年男子篮球、武术项目后备人才遴选方案
来源:
发布时间:2025-05-09 18:07:14
浏览次数:
次
【字体:
小
大
】
分享到:
【打印正文】